发布日期:2026-03-24 11:05 点击次数:69

想瑞浦(3PEAK)当作行业进步的汽车及工业接供词应商, 领先推出了行业首款针对48V电板运用的通用车规LIN收发器芯片--TPT1621Q,可泛泛用于汽车电子子系统的总线接口贪图,承担着门窗纵容、灯光责罚、电动座椅、电动后视镜、玻璃刮水器、座椅加热器等纵容模块的通讯任务,具有单线通讯、抗搅扰才智强、传输距离长等优点。同期TPT1621Q还秉承了寰宇产供应链, 不错全面保证供应链安全。
48V电源系统重构汽车异日
跟着东说念主们对汽车驾驶体验的进步,以及电子缔造需求的日益增长,传统12V车载电源已冉冉难以雀跃日益增长的用电负荷。48V电源系统当作12V架构的高效升级决策,在不镌汰安全品级的前提下,大幅进步供电才智与整车性能,成为下一代新动力、混动车型的主流标配,为电动化、智能化提供踏实高效的电力底座。
48V 系统中枢上风:
供电更强:同等电流下功率进步4倍,冒失驱动电动空调、电子转向、电制动、主动悬架等高功率部件。
线束更轻:同功率下电流权贵镌汰,线束更细更轻,减少分量与资本,镌汰发烧与压降。
系统更稳:大功率负载责任时电压波动小,保险座舱、自动驾驶等系统踏实运转。
平滑过渡:属安全低压架构,兼容现存贪图,是通往高压平台的得当桥梁。
图片开首于Aptiv白皮书
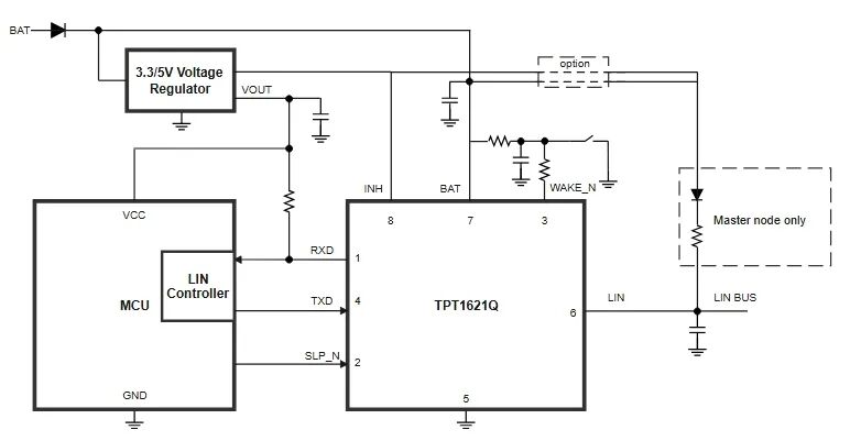
48V 架构对车成散布式通讯建议更高条件。3PEAK推出寰宇产化TPT1621Q车规级 LIN 收发器,专为48V 车载系统优化贪图,为车身纵容模块提供踏实、安全、高效的总线承接。
产物特质:
支握车载48V/24V/12V供电运用
供电电压:5.5V-60V
总线保护电压:-70V~+70V
腹地和外部叫醒源识别
发送数据故障超时保护功能
过温保护功能
集成LIN总线上拉电阻
增强型INH,可驱动LIN总线上拉电平
ESD (IEC 62228-2):±10kV
责任温度:-40℃~125℃
封装形状:SOP8和DFN3x3-8,与行业主流决策不错径直P2P替换
超宽VBAT责任领域,适配全场景车载电源
VBAT责任领域是预计LIN收发器适配性的中枢主义,径直决定了产物能否适配不同车型、不同电源工况的需求。TPT1621在VBAT责任领域上终了行业突破,具备4.5V~60V超宽责任电压领域,是现在行业内独一能终了这一领域的LIN收发器,透彻冲突了传统收发器责任电压局限,既能适配12V乘用车、24V商用车的惯例电源,更能完好适配48V车载系统,平安应付车辆启动时的低电压(4.5V)和电源波动时的高电压(60V),无需尽头加多电压革新模块,大幅镌汰了客户的系统贪图资本和复杂度,适配48V系统中车身纵容、热责罚、赞成电源等LIN总线运用场景。
VBAT供电60V下LIN-BUS通讯以前
超宽总线耐压,平安应付车载顶点电压冲击
车载电源环境复杂多变,启停顿然、负载切换、澄澈故障等场景,齐可能激发总线电压骤升或骤降,尤其在48V新动力车载系统中,电压波动更为剧烈,若LIN收发器耐压才智不及,极易被击穿损坏,导致悉数这个词LIN总线瘫痪。TPT1621Q针对性优化总线耐压贪图,具备±70V超宽总线耐压领域,远超行业惯例水平,平安应付各样顶点电压场景。
LIN-BUS短路到75V,故障撤销后通讯规复
相较于惯例收发器±40V的耐压极限,TPT1621Q的耐压冗余终了翻倍进步,大幅进步了产物在恶劣车载环境中的生涯才智,镌汰了车辆售后故障概率,为车载LIN总线提供全天候的电压防备障蔽。
不凡EMC性能,保险通讯踏实
车载环境中,东说念主员构兵、器件摩擦、外界静电感应等齐可能产生静电,若静电防备才智不及,会导致LIN收发器芯片损坏、通讯畸形,以致影响悉数这个词车身纵容系统的踏实性。TPT1621Q搭载超强ESD防备贪图,ESD防备品级达到±10kV(构兵放电),远超IEC 61000-4-2程序条件。相较于惯例LIN收发器±6kV的防备水平,TPT1621Q的ESD防备才智进步40%,有用镌汰了因静电导致的器件失效概率,进步了产物的可靠性和使用寿命,减少了车载系统的珍爱资本。
不啻硬核性能,更懂客户需求
TPT1621Q绝对兼容LIN 2.0/2.1/2.2/AUTOBAUD等行业程序,可径直替换传统LIN收发器,无需修改系统软件,大幅镌汰客户的升级资本和研发周期,性能对标国外一活水平,更终了从晶圆制造、芯片贪图到封装测试的全经过国产化;既保险供应链踏实安全,又能通过原土产业链协同降本,为国内车企提供高性价比自主可控决策。
产物经过严格的车规级可靠性测试,雀跃-40℃~125℃的宽温责任领域,适配车载上下温顶点环境,确保在多样工况下齐能踏实运转,为48V系统的踏实通讯提供坚实相沿。
异日,咱们将握续深耕车载半导体限制,以时期改进驱动产物升级,推出更多具备中枢竞争力的车载器件,助力汽车电子化、智能化产业高质料发展!想瑞浦正不竭推出全系列针对48V架构所需车载通讯接口,助力打造安全、可靠的汽车通讯网罗, 尽请期待。
TPT1621Q可提供样品央求及评估板时期支握。如有需求,请相关想瑞浦当地销售团队或邮件至business@3peak.com。
本文所触及的产物质能测试主义、额定值测量等数据凯发·k8国际app娱乐,请以想瑞浦官网发布的产物规格书为准。
